Overview
This article presents a comprehensive step-by-step guide for creating effective radio button surveys. It emphasizes the critical importance of clarity, efficiency, and data integrity throughout the design process. By outlining essential steps—such as:
- Selecting the appropriate tool
- Defining inquiries
- Testing the questionnaire
- Troubleshooting common issues
it ensures that the survey not only yields valuable insights but also enhances decision-making. Each aspect of this guide is designed to empower professionals to implement effective surveys that drive informed choices.
Introduction
Creating effective surveys is essential for gathering accurate data; however, many fail to recognize the significant impact of simple design elements like radio buttons. These intuitive tools streamline the response process, enhancing clarity and efficiency, which makes them a preferred choice among survey designers.
Yet, despite their advantages, crafting a radio button survey can pose challenges that may obstruct the collection of reliable insights. How can one master the art of creating a radio button survey that not only captivates respondents but also safeguards data integrity?
This guide provides a comprehensive, step-by-step approach to navigating the complexities of radio button surveys, equipping readers with the expertise needed to optimize their survey design.
Understand Radio Buttons: Purpose and Benefits
Radio button surveys represent a pivotal graphical user interface element, allowing respondents to select a single option from a defined set of choices. Their effectiveness shines in a radio button survey featuring mutually exclusive choices, such as yes/no questions or selecting a single preference from a list. The primary advantages of employing radio buttons are as follows:
- Clarity: Radio buttons distinctly convey that only one option can be selected, significantly minimizing potential confusion for respondents. This clarity is vital for ensuring that participants grasp the requirements of the radio button survey, leading to more precise responses. As the Nielsen Norman Group emphasizes, "excellent questionnaire design isn’t merely about gathering data, it’s about crafting an experience participants genuinely wish to finish."
- Efficiency: The radio button survey arrangement of selection options facilitates quicker responses compared to other input types, allowing users to make their choice with a single click. Research indicates that alternative response scales can be completed approximately 41 seconds faster than conventional selection options, underscoring the effectiveness of well-designed questionnaire components. This efficiency is essential for maintaining participant engagement and mitigating fatigue associated with questionnaires.
- Data Integrity: By using a radio button survey that limits responses to one selection, the integrity of the collected data is preserved. This restriction simplifies the of the radio button survey, ensuring that the results are straightforward and reliable. Furthermore, testing questionnaires prior to launch is crucial for identifying any potential issues with clarity or logic, thereby ensuring that the final design effectively captures the intended data.
Recognizing these advantages is imperative for crafting effective questionnaires that yield reliable data, ultimately enhancing the decision-making process. By integrating optimal methods, such as those illustrated in case studies on questionnaire design, one can significantly improve the efficiency of selection options in gathering valuable insights.

Create Your Radio Button Survey: Step-by-Step Instructions
Creating a radio button survey requires a series of essential steps that will ensure your efforts yield valuable insights.
- Choose Your Survey Tool: Select a platform that supports radio buttons, such as Google Forms, SurveyMonkey, or Typeform, which are recognized for their user-friendly interfaces and robust features. Additionally, consider tools like Qualaroo for user research or Voter Gravity for campaign assessments, as they offer advanced functionalities and integration capabilities.
- Define Your Inquiries: Clearly outline the inquiries you wish to pose. Ensure they are concise, relevant, and crafted to elicit specific feedback related to your survey's objectives. Product owners should strive for a response rate of 3% or higher to gather meaningful insights.
- To create a radio button survey, navigate to the question creation section of your chosen tool. Opt to include a selection item. Enter your inquiry text and provide distinct, mutually exclusive answer options to eliminate confusion.
- Group Your Selection Options: Ensure that all selection options for a single inquiry share the same 'name' attribute if coding manually. This allows only one option to be selected at a time, which helps in preserving the integrity of your data.
- Test Your Questionnaire: Before distribution, perform a test run of the radio button survey to ensure that the buttons operate correctly and that the questions are clear and understandable. As Brandt Edmonston aptly notes, "One of the most crucial elements of any door-to-door campaign is the questionnaire that you utilize."
- Distribute Your Questionnaire: Share your questionnaire link via email, social media, or embed it on your website to effectively reach your target audience. Be aware of the limitations of complimentary assessment tools, which may restrict the number of responses or features available.
- Analyze Responses: Once you have gathered replies, utilize the analytics functions of your assessment tool to scrutinize the data and derive significant insights. This analysis is vital for understanding customer preferences and enhancing your decision-making process.
By adhering to these steps, you can craft an effective questionnaire that gathers invaluable insights, thereby deepening your understanding of customer preferences and refining your decision-making process.

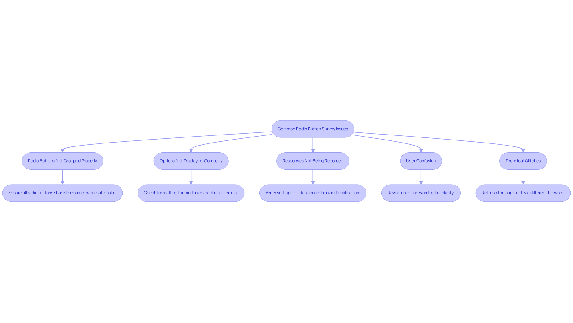
Troubleshoot Common Issues in Radio Button Surveys
Even with meticulous preparation, challenges can arise when designing selection surveys. Understanding these common issues and their solutions is crucial for a successful radio button survey.
- Radio Buttons Not Grouped Properly: It is essential that all radio buttons for a single inquiry share the same 'name' attribute. This practice ensures that only one option can be selected in the radio button survey, thus maintaining the integrity of your survey.
- Options Not Displaying Correctly: If options fail to appear as expected, it is important to check the formatting. Look for hidden characters or errors in the setup that may be causing the display issues.
- Responses Not Being Recorded: Should answers not be captured, verify that your settings permit data collection and that the questionnaire is published correctly. This step is vital to ensure that your data is accurately recorded.
- User Confusion: If respondents express confusion, for clarity is advisable. Ensure that the options provided are distinct and easily understood to facilitate accurate responses.
- Technical Glitches: In the event of technical issues, refreshing the page or trying a different browser can often resolve the problem. If difficulties persist, consult the assistance section of your tool for troubleshooting guidance.
By being aware of these common issues and implementing their solutions, you can ensure a smoother experience with the radio button survey for both yourself and your respondents.

Conclusion
Mastering the art of creating radio button surveys is not just beneficial; it is essential for gathering reliable insights efficiently. Understanding the purpose and benefits of radio buttons—clarity, efficiency, and data integrity—enables the design of surveys that engage respondents and yield meaningful data. This comprehensive step-by-step guide outlines the approach to crafting these surveys, from selecting the right tools to effectively analyzing the responses.
Key insights emphasize the importance of:
- Defining clear inquiries
- Correctly grouping selection options
- Troubleshooting common issues that may arise during the survey process
Each step is crucial for ensuring the survey operates smoothly, facilitating accurate data collection and analysis. By adhering to these best practices, organizations significantly increase the likelihood of achieving a high response rate and obtaining valuable feedback.
Ultimately, the successful implementation of radio button surveys can greatly enhance decision-making processes across various fields. Embracing these strategies not only improves survey design but also fosters a better experience for participants. As organizations strive to understand their audiences more deeply, leveraging the power of radio button surveys emerges as an invaluable tool in their data collection arsenal.
Frequently Asked Questions
What are radio buttons in surveys?
Radio buttons are a graphical user interface element that allows respondents to select a single option from a defined set of choices, often used in mutually exclusive questions like yes/no or single preference selections.
What are the main advantages of using radio buttons in surveys?
The primary advantages include clarity, efficiency, and data integrity. They clearly indicate that only one option can be selected, facilitate quicker responses, and preserve the integrity of collected data by limiting responses to one selection.
How do radio buttons enhance clarity in surveys?
Radio buttons convey that only one option can be selected, which minimizes confusion for respondents and ensures they understand the requirements of the survey, leading to more accurate responses.
How do radio buttons improve the efficiency of survey responses?
The arrangement of radio button options allows users to make their choice with a single click, resulting in faster completion times compared to other input types. Research shows that alternative response scales can be completed approximately 41 seconds faster than conventional selection options.
How do radio buttons contribute to data integrity in surveys?
By limiting responses to one selection, radio buttons help preserve the integrity of the collected data, simplifying the analysis process and ensuring the results are straightforward and reliable.
Why is it important to test questionnaires before launch?
Testing questionnaires prior to launch is crucial for identifying potential issues with clarity or logic, ensuring that the final design effectively captures the intended data and enhances the overall quality of the survey results.
